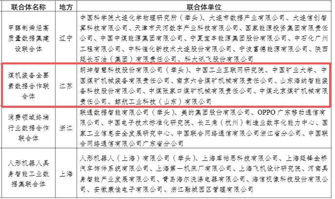
近日,工业和信息化部办公厅公布了《面向人工智能赋能的高质量行业数据集建设先行先试联合体名单》,由朗坤智慧科技股份有限公司牵头,联合中国工业互联网研究院、中国矿业大学、中国煤矿机械装备有限责任公司等单位共同组成的“煤机装备全要素数据合作联合体”成功入选。我院作为参建单位,深度参与联合体建设工作。


联合体围绕煤机装备领域数据资源整合、标准构建、场景挖掘、模型应用和成果转化等重点方向,探索形成“采、集、用”一体贯通的行业数据集建设路径,为人工智能赋能煤机装备行业高质量发展提供坚实的数据支撑。联合体的建设,是贯彻落实国家关于加快人工智能发展和推进工业数据要素价值释放的重要举措,也是推动行业数据资源高质量建设、促进人工智能与煤机装备产业深度融合的重要实践。
学院依托计算机科学与技术、人工智能、大数据科学与技术等方面的学科优势,长期面向矿山智能化、工业互联网、智能装备等国家战略需求开展科研攻关与人才培养。此次参与联合体建设,是学院服务国家重大战略和行业转型升级的重要体现,也为学院进一步深化产学研协同创新、推进“人工智能+矿业/装备”交叉融合发展提供了重要平台。
下一步,学院将进一步加强与联合体成员单位的协同联动,聚焦煤机装备领域高质量数据集建设、行业大模型应用、智能感知与分析等关键方向,持续提升科研创新能力和社会服务水平,为推动人工智能赋能能源行业和装备制造业高质量发展贡献力量。